A Scientific Guide To Reaching Your Fitness Goals

Are you struggling to keep up with your New Year's resolutions? You're not alone. Many people rely solely on willpower and determination to achieve their goals, but this approach may not be enough to see long-lasting change. In this article, we'll explore evidence-based strategies to help you achieve your goals and promote successful behavior change. Whether you're looking to lose weight, exercise more, or make healthier choices, this article will equip you with the tools you need to reach your goals and create lasting change.


With the new year well underway, many people are setting goals for themselves, but some avoid doing so because they fear failure. However, research shows that the success rates for new year's resolutions are better than expected, with around 55% of people reporting success after a year. Still, behavior change and goal achievement are challenging, regardless of when you set your goals.

In this article, we'll focus on how to create effective goals while sustaining motivation and implementing the behavior changes required to achieve your goals based on scientific evidence.

Weight Loss

The research on weight loss suggests that almost anything works for weight loss in the short term, but very few things work in the long term. Weight change is controlled by energy balance or calories in vs. calories out, when we consume more calories than we burn, we store the extra calories as fat, which accumulates over time. Conversely, when we burn more calories than we consume, our body taps into stored body fat to cover the difference.

The problem is that most short-term diets that create a calorie deficit for fat loss are impractical or unsustainable for promoting the long-lasting change required for successful long-term weight maintenance. Short-term weight loss and weight regain cycles, also known as yo-yo dieting, are common, while sustained long-term weight loss is less so.

Fundamentally, every diet that causes weight loss is creating the conditions for a calorie deficit. We can use any of the common 'quick fix' methods to create a short-term deficit and see some weight loss progress, whether it's reducing sugar, carbs, fat, or just limiting the time available to eat. Although some of the most aggressive and restrictive approaches create the quickest results, this weight loss is usually short-lived and followed by an equally aggressive weight regain.

You're Not the Issue

A common message in the fitness industry is that if you follow a certain diet or exercise program and successfully lose weight in the short term but are unable to keep it off, or struggle to lose any weight at all, then the blame is entirely on you. Unfortunately, people often internalize this weight regain as a personal failure, which is damaging and untrue. Research shows that these cycles of loss and regain are common, and it's not because of a personal failing. The good news is that these cycles are common, and it's far more likely that the approach used failed, and approaches can be adjusted.

“Failure is a state, it's not a personality trait" - Dr. Alok Kanojia.

It's essential to not view your failure as a personality trait, but instead, approach it like you're running a lifelong experiment where you're the only participant. Integrate what works and discard what doesn't, and always lead with curiosity rather than guilt or self-blame.

Not so SMART Goals

One of the most common approaches to goal setting is using the 'SMART' goals framework, which stands for Specific, Measurable, Achievable, Relevant, and Time-bound. While popular in the fitness industry, SMART goals were created for business managers to keep their employees on task, and research suggests that they may be counterproductive for health and fitness goals. A key issue with SMART goals is the R for 'relevant,' which implies that the goal is set in relation to something externa but the model doesn't map out the big picture or broader context for the goal. Without that big picture, people set goals without anything to anchor them to and get caught in the cycle of switching goals when a challenge pops up, and then running into more challenges before getting discouraged and giving up. So how can we set goals in a way that's compatible with the best available evidence, and as a result is more likely to facilitate goal success?


An Evidence-Based Approach to Goal Setting

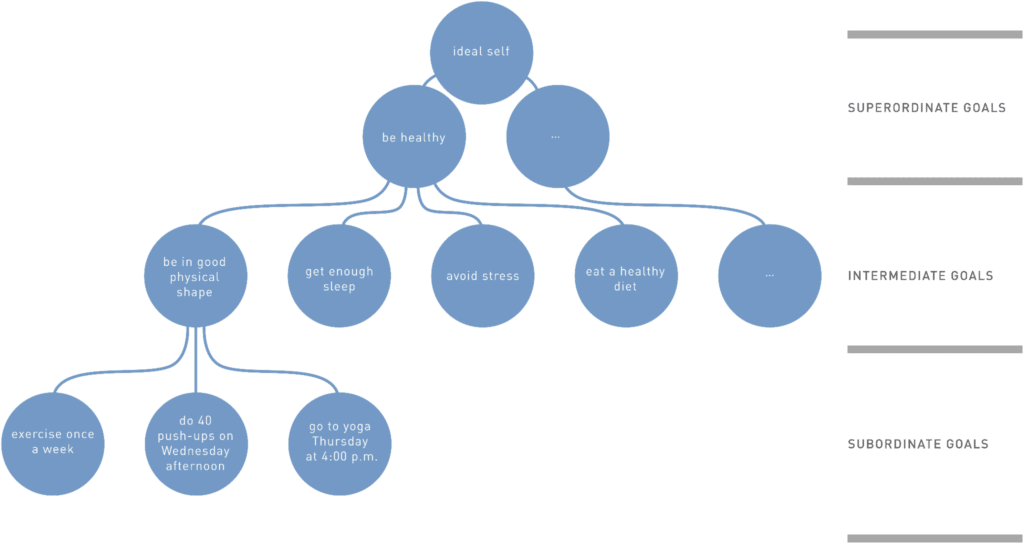
Rather than having a bunch of disconnected SMART goals, you're much better off establishing a goal hierarchy. A goal hierarchy is a three-tiered structure to organise your goals using a central cornerstone known as your superordinate goal to anchor your goals together.

The superordinate goal is a broad, long-term goal that encompasses all your other goals and gives them meaning and context. It's the reason why you're pursuing your goals in the first place, and it serves as a guiding light that helps you stay on track, even when things get tough. Below your superordinate goal are your intermediate goals, which are more concrete and actionable than your superordinate goal, and at the bottom are your subordinate goals, exactly what, and how you’re going to achieve your main goal.

For example, if your superordinate goal is to improve your overall health and well-being, you might have a tier-1 goal of losing 10 pounds, a tier-2 goal of working out three times per week, and a tier-3 goal of reducing your sugar intake.

By having a hierarchy of goals, you have a clear path forward that's anchored to your overarching purpose. This makes it much easier to stay motivated, stay on track, and make meaningful progress towards your goals.

Image credit: Höchli et al.

Tier 1: Superordinate Goal - The “why”

The superordinate goal represents the idealized, big-picture concept of oneself, and it’s more similar to a value or an identity than a goal. It’s essential because it anchors everything together, providing a stable, durable, and long-term goal that reflects an individual’s sense of self. It's the reason why you're pursuing your goals in the first place, and it serves as a guiding light that helps you stay on track, even when things get tough

Before establishing intermediate and subordinate goals, it’s important to understand why you want to achieve a certain goal and what will keep you motivated. Ask yourself questions like, “What is my ‘why’ for wanting to reach this goal?” and “What will be my reward for meeting my goal?” Having a clear motivation is essential for staying focused on your fitness goals and ultimately achieving them.

An example of a superordinate goal is to “be healthy.” This identity-based goal reflects an individual’s values and their idealized version of who they want to be. Their idealized form of self is a healthy person who does what healthy people do, and that idealized self is likely to persist for months or years because it reflects a core value.

Tier 2: Intermediate Goals - The “what”

Intermediate goals are used to make the superordinate goal more tangible. If the core value is to be a “healthy person,” intermediate goals might include being in good physical shape, getting enough sleep, avoiding stress, and eating a healthy diet.

Tier 3: Subordinate Goals - The “how”

Subordinate goals are highly specific goals that tell you exactly what to do and how to do it to achieve your intermediate and, by extension, your superordinate goals. For example, if the intermediate goal is to “exercise more,” the subordinate goal might be to do 45 minutes of resistance training before work on Monday, Wednesday, and Friday at the gym near your work.

The importance of a goal hierarchy that includes your superordinate goals cannot be overstated. These goals are tightly linked to our identity and sense of self and represent the “why” behind our intermediate and subordinate goals, giving us direction for which goals to pursue.


Interconnected Goals

Having a goal hierarchy isn't just about having multiple goals to achieve a main goal. It's also about having the flexibility to achieve the same outcome through multiple goals, and having one goal support other goals higher up on the hierarchy. This makes it so that even on the days that your motivation to exercise is low, you can still stay on track by shifting your focus to your dietary habits, which gives you a degree of flexibility that is super helpful for keeping you on track long term.

For example, if you start your day with a walk or jog, you'll be working towards your goal of being more physically active, while also improving your sleep quality by reinforcing a consistent wake time and promoting more restful sleep. Additionally, exercise promotes better hunger and appetite regulation and reduces stress levels, so a single activity can support all four of your intermediate goals. This flexibility means that even when you're not feeling motivated to work out, you can still make progress by focusing on other goals that support your overall goal.

Without this interconnectedness, missing a couple of workouts or eating something that doesn't align with your goals can be discouraging and may even lead you to give up on your goals entirely. However, having multiple reasons to complete a goal increases your motivation and helps you stay on track. When you have interconnected goals, you have multiple reasons to engage in an activity at any given time. All you need is one reason to change that's just a little bit stronger than the urge to stay the same, and having a goal hierarchy provides you with multiple reasons to stay motivated and focused on your goals.

Set yourself up for goal success

In addition to establishing an effective goal hierarchy, how you put those goals together is also equally important for long-term goal success. There is research that shows the way you set up your goals can either significantly increase the odds that you'll achieve your goals. Characteristics of effective goals include:

Emphasize approach over avoidance:

  • We want to emphasise approach goals, such as eating more vegetables, over avoidance goals, like 'avoid high calorie desserts'

Enable flexible cognitive restraint over rigid cognitive restraint

  • Flexible cognitive restraint refers to the ability to modify behavior in response to changing circumstances, such as consuming fewer calories outside of structured meals. Rigid cognitive restraint refers to strict rules that do not allow for flexibility, such as never eating snacks under any circumstances.

Emphasize process goals over outcome

  • Process goals focus on the steps taken to achieve a goal, such as "bench pressing twice a week," while outcome goals focus on the end result, such as "increasing bench press by 20kg."

Emphasize mastery over performance

  • Mastery goals involve developing a skill or knowledge, such as "learning how to cook more macro-friendly dinners," while performance goals involve achieving a specific outcome, such as "placing in the top 3 at a local cooking competition."

Should be hard enough to keep you excited and engaged but easy enough to be achievable

  • Effective goals should be challenging enough to keep you engaged and excited, but also feasible. Including an emergency reserve or ‘slack with a cost’ can be helpful. Goals should be in the ‘Goldilocks zone’, not too easy to lose interest, and not too hard to lose confidence and motivation.

  • Slack with a cost is an ‘emergency reserve’ with our goals, and a practical example would be if you set a daily calorie goal for weight loss, but you also have a reserve buffer of calories that you can use throughout the week. So you might set your daily calorie intake at 2000 calories but have an emergency reserve of 800 calories that you can dip into during the week. Using these extra calories doesn't mean you've failed but would slightly impact your rate of progress if you made a habit of using it.

It’s important to note that these are guidelines, not hard rules, and there is plenty of room for several different types of goals in a goal hierarchy. Once you’ve got your goal hierarchy set up, the focus shifts to cultivating motivation to enthusiastically pursue those goals. In part 2 of this article we will do a deep dive into exactly what motivation is and how we can cultivate it, and set ourselves up for goal success.


Additional tools for success

In addition to establishing a goal hierarchy, there are a few other evidence-based strategies you can use to set yourself up for success:

1. Identify your values: Your values are the things that are most important to you in life, and they serve as a guiding force that helps you make decisions and prioritize your time. When setting goals, it's important to identify your values and make sure your goals are aligned with them. This makes it much easier to stay motivated and committed to your goals over the long haul.

2. Use implementation intentions: Implementation intentions are specific plans that outline when, where, and how you're going to take action towards your goals. For example, if your goal is to work out three times per week, your implementation intention might be "On Mondays, Wednesdays, and Fridays at 6am, I will go to the gym and do a 30-minute strength training workout." By having a specific plan in place, you're much more likely to follow through on your intentions. Atomic Habits by James Clear is an excellent book which dives into these and other tools for creating lasting habit change.

3. Use self-compassion: Self-compassion is the practice of being kind, understanding, and supportive towards yourself, especially in times of difficulty or failure. When pursuing challenging goals, it's inevitable that you'll experience setbacks and obstacles along the way. By practicing self-compassion, you're better able to handle these setbacks and stay motivated to keep moving forward.


Putting it all together

Setting and achieving fitness goals is a challenging process by its very nature but its not impossible. By understanding the science behind weight loss and using evidence-based strategies, you can establish effective goals that are more likely to result in long-term success. A key aspect of this is using a goal hierarchy, with a superordinate goal that anchors your intermediate and subordinate goals together. By focusing on approach goals, flexible cognitive restraint, process goals, mastery goals, and setting goals that are challenging yet achievable, you can stay motivated and make meaningful progress towards your fitness goals. Remember to always approach setbacks with self-compassion and curiosity, and don't internalize failure as a personal failing. With dedication and persistence, you can reach your fitness goals and become the healthiest version of yourself.

  • SMART goals may not be the best approach for health and fitness goals. A better approach is to establish a goal hierarchy that includes a superordinate goal as the central cornerstone to anchor all the goals together.

  • The superordinate goal represents the idealized, big-picture concept of oneself and is essential because it anchors everything together, providing a stable, durable, and long-term goal that reflects an individual’s sense of self.

  • In addition to establishing a goal hierarchy, there are a few other evidence-based strategies you can use to set yourself up for success: identify your values, use implementation intentions, and use self-compassion.

  • Having a goal hierarchy isn't just about having multiple goals to achieve a main goal. It's also about having the flexibility to achieve the same outcome through multiple goals and having one goal support other goals higher up on the hierarchy.

  • Characteristics of effective goals include emphasizing approach over avoidance, flexible cognitive restraint over rigid cognitive restraint, process goals over outcome goals, and mastery over performance. Effective goals should also be challenging enough to keep you engaged and excited, but also feasible.